|
FRODO Version 2.19.1
An open-source framework for Distributed Constraint Optimization (DCOP)
|
A JUnit TestCase for the JaCoPproblem class. More...

Public Member Functions | |
| JaCoPproblemTest (String testMethod, String constraint, boolean maximize, int min, int max, Class< V > valuationClass, AbstractDCOPsolver< AddableInteger, V, ? extends Solution< AddableInteger, V > > solver, boolean complete, boolean publicVars, boolean privateConstraints) | |
| Constructor. | |
| void | test_Stretch () throws Exception |
| Test method for DecomposedConstraints of constructor signature (int[], int[], int[], IntVar[]). | |
| void | test_Sum () throws Exception |
| Test method for the SumInt and SumBool constraints. | |
| void | test_LinearInt () throws Exception |
| Test method for the LinearInt constraints. | |
| void | test_IntVar_int () throws Exception |
| Test method for Constraints of constructor signature (IntVar, int). | |
| void | test_IntVarArray_int_int () throws Exception |
| Test method for Constraints of constructor signature (IntVar[], int, int). | |
| void | test_IntVarArray_int_int_int () throws Exception |
| Test method for Constraints of constructor signature (IntVar[], int, int, int). | |
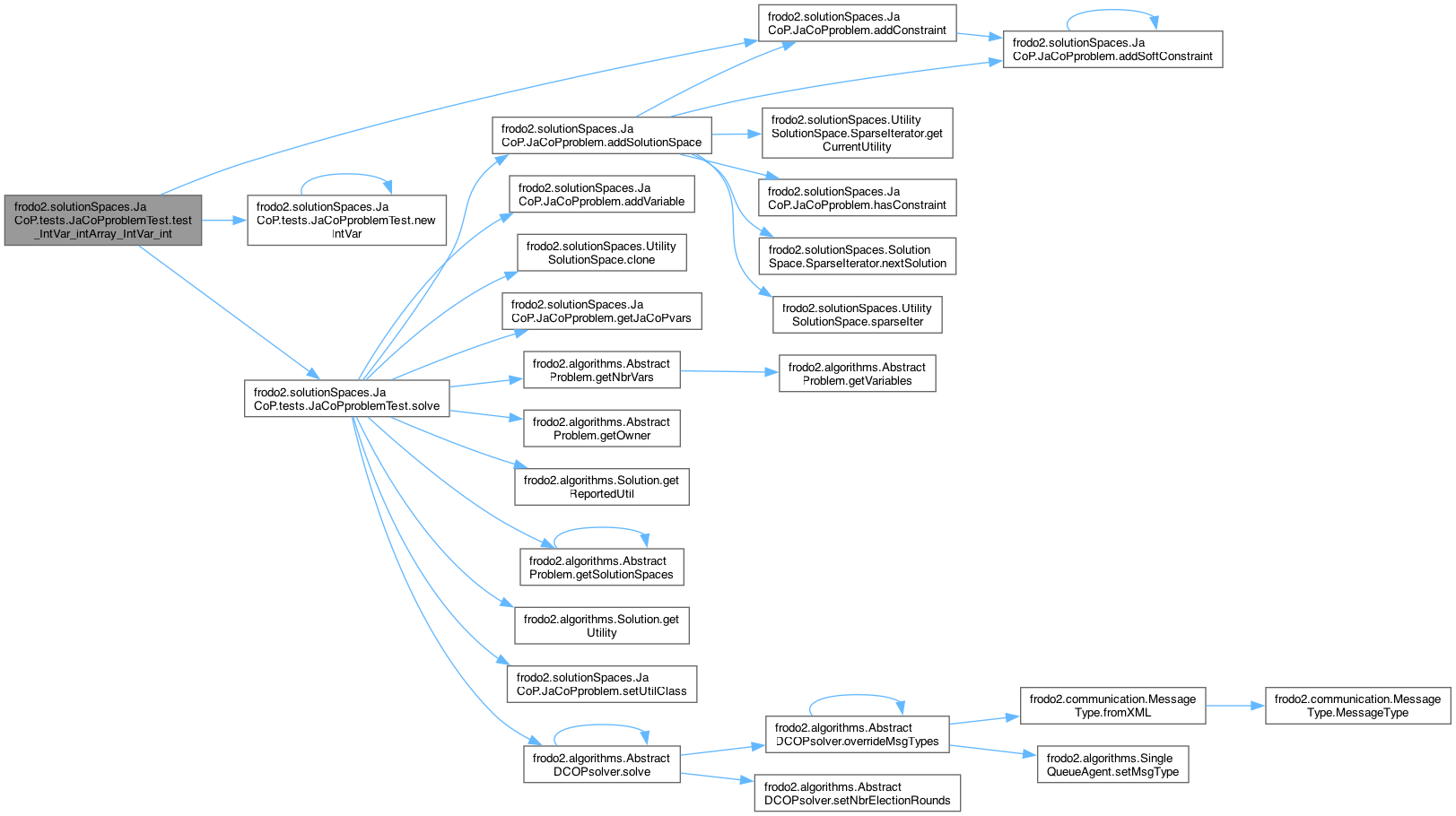
| void | test_IntVar_IntDomain () throws Exception |
| Test method for Constraints of constructor signature (IntVar, IntDomain). | |
| void | test_IntVar_IntVar () throws Exception |
| Test method for Constraints of constructor signature (IntVar, IntVar). | |
| void | test_IntVar_int_IntVar () throws Exception |
| Test method for Constraints of constructor signature (IntVar, int, IntVar). | |
| void | test_IntVar_IntVar_int () throws Exception |
| Test method for Constraints of constructor signature (IntVar, IntVar, int). | |
| void | test_IntVar_IntVar_IntVar () throws Exception |
| Test method for Constraints of constructor signature (IntVar, IntVar, IntVar). | |
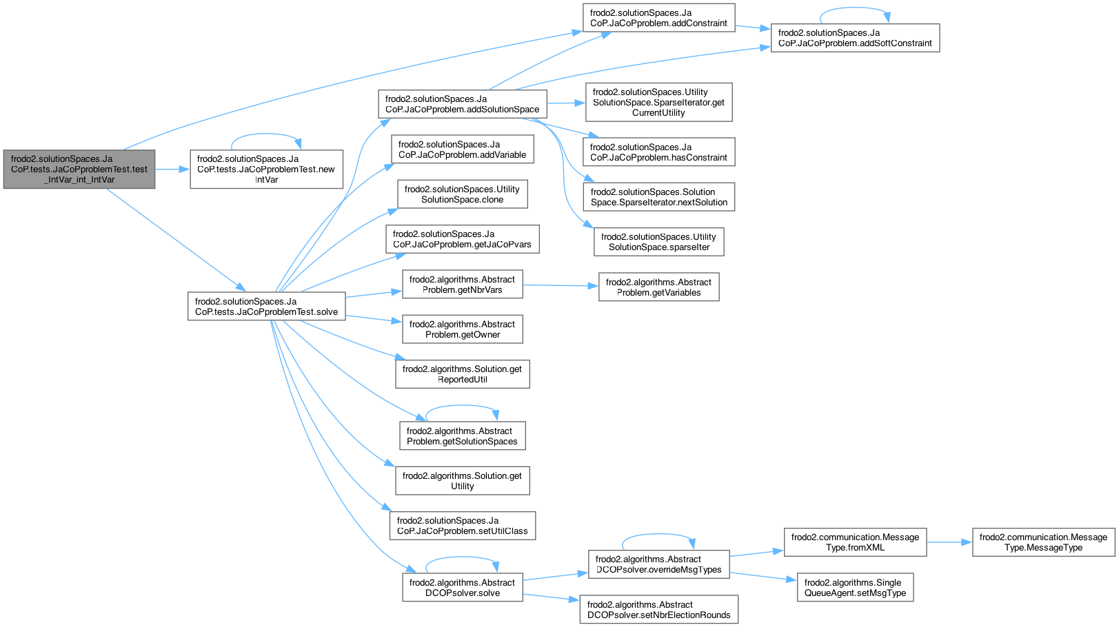
| void | test_IntVar_intArray_IntVar_int () throws Exception |
| Test method for Constraints of constructor signature (IntVar, int[], IntVar, int). | |
| void | test_IntVar_IntVarArray () throws Exception |
| Test method for Constraints of constructor signature (IntVar, IntVar[]). | |
| void | test_IntVar_IntVarArray_IntVar_int () throws Exception |
| Test method for Constraints of constructor signature (IntVar, IntVar[], IntVar, int). | |
| void | test_IntVarArray () throws Exception |
| Test method for Constraints of constructor signature (IntVar[]). | |
| void | test_IntVarArray_IntVar () throws Exception |
| Test method for Constraints of constructor signature (IntVar[], IntVar). | |
| void | test_IntVarArray_IntVar_Decomposed () throws Exception |
| Test method for DecomposedConstraints of constructor signature (IntVar[], IntVar). | |
| void | test_SoftAlldifferent () throws Exception |
| Test method for the SoftAlldifferent DecomposedConstraint. | |
| void | test_IntVarArray_intArray_IntVar () throws Exception |
| Test method for Constraints of constructor signature (IntVar[], int[], IntVar). | |
| void | test_Linear () throws Exception |
| Test method for the Linear constraint. | |
| void | test_IntVarArray_intArray () throws Exception |
| Test method for Constraints of constructor signature (IntVar[], int[]). | |
| void | test_IntVarArray_intArray_intArray_intArray () throws Exception |
| Test method for Constraints of constructor signature (IntVar[], int[], int[], int[]). | |
| void | test_IntVarArray_intArrayArray () throws Exception |
| Test method for Constraints of constructor signature (IntVar[], int[][]). | |
| void | test_IntVarArray_IntVarArray () throws Exception |
| Test method for constraints wiht signature (IntVar[], IntVar[]). | |
| void | test_GCC () throws Exception |
| Test method for GCC constraints. | |
| void | test_IntVarArray_IntVarArray_IntVar () throws Exception |
| Test method for Constraints of constructor signature (IntVar[], IntVar[], IntVar). | |
| void | test_IntVarArray_IntVarArray_intArray () throws Exception |
| Test method for Constraints of constructor signature (IntVar[], IntVar[], int[]). | |
| void | test_IntVarArray_IntVar_int () throws Exception |
| Test method for Constraints of constructor signature (IntVar[], IntVar, int). | |
| void | test_IntVarArray_IntVar_IntVar () throws Exception |
| Test method for Constraints of constructor signature (IntVar[], IntVar, IntVar). | |
| void | test_IntVarArray_IntervalDomain_IntVar () throws Exception |
| Test method for Constraints of constructor signature (IntVar[], IntervalDomain, IntVar). | |
| void | test_IntVarArray_IntervalDomain_int_int_int () throws Exception |
| Test method for DecomposedConstraint of constructor signature (IntVar[], IntervalDomain, int, int, int). | |
| void | test_IntVarArray_IntVarArray_IntVarArray_IntVar () throws Exception |
| Test method for Constraints of constructor signature (IntVar[], IntVar[], IntVar[], IntVar). | |
| void | test_CumulativeOptional () throws Exception |
| Test method for Constraints of constructor signature (IntVar[], IntVar[], IntVar[], IntVar, IntVar[]). | |
| void | test_CumulativeUnary () throws Exception |
| Test method for the CumulativeUnary constraint. | |
| void | test_CumulativeUnaryOptional () throws Exception |
| Test method for the CumulativeUnaryOptional constraint. | |
| void | test_SoftGCC () throws Exception |
| Test method for Constraints of constructor signature (IntVar[], IntVar[], IntVar[], IntVar, ViolationMeasure). | |
| void | test_NetworkFlow () throws Exception |
| Test method for NetworkFlow Constraints. | |
| void | test_IntVarArray_IntVarArray_IntVarArray_IntVarArray () throws Exception |
| Test method for Constraints of constructor signature (IntVar[], IntVar[], IntVar[], IntVar[]). | |
| void | test_IntVarArray_IntVarArray_IntVarArray_IntVarArray_Decomposed () throws Exception |
| Test method for DecomposedConstraints of constructor signature (IntVar[], IntVar[], IntVar[], IntVar[]). | |
| void | test_DisjointConditional () throws Exception |
| Test method for Constraints of constructor signature (IntVar[], IntVar[], IntVar[], IntVar[], ArrayList<ArrayList<Integer>>, ArrayList<? | |
| void | test_IntVarArrayArray () throws Exception |
| Test method for DecomposedConstraints of constructor signature (IntVar[][]). | |
| void | test_Geost () throws Exception |
| Test method for the Geost constraint. | |
| void | test_Knapsack () throws Exception |
| Test method for the Knapsack constraint. | |
| void | test_Not () throws Exception |
| Test method for the Not constraint. | |
| void | test_PrimitiveConstraint_IntVar () throws Exception |
| Test method for constraints with constructor signature (PrimitiveConstraint, IntVar). | |
| void | test_IntVar_PrimitiveConstraint () throws Exception |
| Test method for constraints with constructor signature (IntVar, PrimitiveConstraint). | |
| void | test_IntVarArray_PrimitiveConstraintArray () throws Exception |
| Test method for constraints with constructor signature (IntVar[], PrimitiveConstraint[]). | |
| void | test_PrimitiveConstraint_PrimitiveConstraint () throws Exception |
| Test method for constraints with constructor signature (PrimitiveConstraint, PrimitiveConstraint). | |
| void | test_PrimitiveConstraint_PrimitiveConstraint_PrimitiveConstraint () throws Exception |
| Test method for constraints with constructor signature (PrimitiveConstraint, PrimitiveConstraint, PrimitiveConstraint). | |
| void | test_Regular () throws Exception |
| Test method for the Regular constraint. | |
| void | test_Arithmetic () throws Exception |
| Test method for the Arithmetic constraint. | |
| void | test_ValuePrecede () throws Exception |
| Test method for the ValuePreced constraint. | |
Static Public Member Functions | |
| static void | addTests (TestSuite suite, String testMethod, String constraint, boolean maximize) |
| Adds 1 test per algorithm to the input test suite. | |
| static void | addTests (TestSuite suite, String testMethod, String constraint, boolean maximize, int min, int max) |
| Adds 1 test per algorithm to the input test suite. | |
| static void | addTests (TestSuite suite, String testMethod, String constraint, boolean maximize, int min, int max, boolean discsp) |
| Adds 1 test per algorithm to the input test suite. | |
| static TestSuite | suite () |
Protected Member Functions | |
| void | setUp () throws Exception |
Private Member Functions | |
| void | solve () |
| Solves the problem with various algorithms. | |
| IntVarCloneable | newIntVar () |
| IntVarCloneable | newIntVar (int min, int max) |
| IntVarCloneable[] | newIntVarArray (final int size) |
| Constructs an array of new IntVars. | |
| IntVarCloneable[] | newIntVarArray (final int size, int min, int max) |
| Constructs an array of new IntVars. | |
Private Attributes | |
| String | constName |
| The name of the constraint class. | |
| Class<? extends DecomposedConstraintCloneableInterface > | constClass |
| The class of the constraint. | |
| final Class< V > | valuationClass |
| The class used for valuations. | |
| JaCoPproblem< V > | problem |
| The DCOP problem instance. | |
| final AbstractDCOPsolver< AddableInteger, V, ? extends Solution< AddableInteger, V > > | solver |
| The solver. | |
| final boolean | complete |
| Whether the algorithm is complete and should be tested for optimality. | |
| StoreCloneable | store |
| The JaCoP store used to define the variables. | |
| int | varID |
| Used to name variables. | |
| final boolean | maximize |
| Whether to test on a maximization or a minimization problem. | |
| final int | min |
| The minimum variable domain assignment. | |
| final int | max |
| The maximum variable domain assignment. | |
| final boolean | publicVars |
| Whether the variables in the problem should be public. | |
| final boolean | privateConstraints |
| Whether each constraint should be owned by a specific agent (MPC mode). | |
A JUnit TestCase for the JaCoPproblem class.
| <V> | the class used for valuations |
| frodo2.solutionSpaces.JaCoP.tests.JaCoPproblemTest< V extends Addable< V > >.JaCoPproblemTest | ( | String | testMethod, |
| String | constraint, | ||
| boolean | maximize, | ||
| int | min, | ||
| int | max, | ||
| Class< V > | valuationClass, | ||
| AbstractDCOPsolver< AddableInteger, V, ? extends Solution< AddableInteger, V > > | solver, | ||
| boolean | complete, | ||
| boolean | publicVars, | ||
| boolean | privateConstraints ) |
Constructor.
| testMethod | the name of the test method |
| constraint | the class of the JaCoP constraint |
| maximize | whether to test on a maximization or a minimization problem |
| min | the minimum variable domain assignment |
| max | the maximum variable domain assignment |
| valuationClass | the class used for valuations |
| solver | the solver |
| complete | whether the algorithm is complete |
| publicVars | whether the variables should be public |
| privateConstraints | whether each constraint should be owned by a specific agent (MPC mode) |
References complete, max, maximize, min, privateConstraints, publicVars, solver, and valuationClass.
Referenced by addTests().
|
static |
Adds 1 test per algorithm to the input test suite.
| suite | the test suite |
| testMethod | the name of the test method |
| constraint | the class of the JaCoP constraint |
| maximize | whether to test on a maximization or a minimization problem |
References addTests(), maximize, and suite().
Referenced by addTests(), addTests(), and suite().

|
static |
Adds 1 test per algorithm to the input test suite.
| suite | the test suite |
| testMethod | the name of the test method |
| constraint | the class of the JaCoP constraint |
| maximize | whether to test on a maximization or a minimization problem |
| min | the minimum variable domain assignment |
| max | the maximum variable domain assignment |
References addTests(), max, maximize, min, and suite().

|
static |
Adds 1 test per algorithm to the input test suite.
| suite | the test suite |
| testMethod | the name of the test method |
| constraint | the class of the JaCoP constraint |
| maximize | whether to test on a maximization or a minimization problem |
| min | the minimum variable domain assignment |
| max | the maximum variable domain assignment |
| discsp | if true, the problem is a pure DisCSP |
References JaCoPproblemTest(), max, maximize, min, frodo2.algorithms.dpop.privacy.P2_DPOPsolver< V extends Addable< V >, U extends Addable< U > >.setInfinity(), and suite().

|
private |
References newIntVar().
Referenced by newIntVar(), test_Arithmetic(), test_CumulativeOptional(), test_CumulativeUnary(), test_CumulativeUnaryOptional(), test_DisjointConditional(), test_Geost(), test_IntVar_int(), test_IntVar_int_IntVar(), test_IntVar_intArray_IntVar_int(), test_IntVar_IntDomain(), test_IntVar_IntVar(), test_IntVar_IntVar_int(), test_IntVar_IntVar_IntVar(), test_IntVar_IntVarArray(), test_IntVar_IntVarArray_IntVar_int(), test_IntVar_PrimitiveConstraint(), test_IntVarArray_intArray_IntVar(), test_IntVarArray_IntervalDomain_IntVar(), test_IntVarArray_IntVar(), test_IntVarArray_IntVar_Decomposed(), test_IntVarArray_IntVar_int(), test_IntVarArray_IntVar_IntVar(), test_IntVarArray_IntVarArray_IntVar(), test_IntVarArray_IntVarArray_IntVarArray_IntVar(), test_Knapsack(), test_NetworkFlow(), test_Not(), test_PrimitiveConstraint_IntVar(), test_PrimitiveConstraint_PrimitiveConstraint(), test_PrimitiveConstraint_PrimitiveConstraint_PrimitiveConstraint(), test_SoftAlldifferent(), test_SoftGCC(), and test_Sum().

|
private |
| min | the minimum assignment |
| max | the maximum assignment |
References frodo2.solutionSpaces.JaCoP.JaCoPproblem< V extends Addable< V > >.addVariable(), max, and min.

|
private |
Constructs an array of new IntVars.
| size | the size of the array |
References newIntVarArray().
Referenced by newIntVarArray(), test_Arithmetic(), test_CumulativeOptional(), test_CumulativeUnary(), test_CumulativeUnaryOptional(), test_DisjointConditional(), test_GCC(), test_Geost(), test_IntVar_IntVarArray(), test_IntVar_IntVarArray_IntVar_int(), test_IntVarArray(), test_IntVarArray_int_int(), test_IntVarArray_int_int_int(), test_IntVarArray_intArray(), test_IntVarArray_intArray_intArray_intArray(), test_IntVarArray_intArray_IntVar(), test_IntVarArray_intArrayArray(), test_IntVarArray_IntervalDomain_int_int_int(), test_IntVarArray_IntervalDomain_IntVar(), test_IntVarArray_IntVar(), test_IntVarArray_IntVar_Decomposed(), test_IntVarArray_IntVar_int(), test_IntVarArray_IntVar_IntVar(), test_IntVarArray_IntVarArray(), test_IntVarArray_IntVarArray_intArray(), test_IntVarArray_IntVarArray_IntVar(), test_IntVarArray_IntVarArray_IntVarArray_IntVar(), test_IntVarArray_IntVarArray_IntVarArray_IntVarArray(), test_IntVarArray_IntVarArray_IntVarArray_IntVarArray_Decomposed(), test_IntVarArrayArray(), test_Knapsack(), test_Linear(), test_LinearInt(), test_Regular(), test_SoftAlldifferent(), test_SoftGCC(), test_Stretch(), test_Sum(), and test_ValuePrecede().

|
private |
Constructs an array of new IntVars.
| size | the size of the array |
| min | the minimum variable domain assignment |
| max | the maximum variable domain assignment |
References frodo2.solutionSpaces.JaCoP.JaCoPproblem< V extends Addable< V > >.addVariable(), max, and min.

|
protected |
References frodo2.solutionSpaces.JaCoP.JaCoPproblem< V extends Addable< V > >.setUtilClass().

|
private |
Solves the problem with various algorithms.
References frodo2.solutionSpaces.JaCoP.JaCoPproblem< V extends Addable< V > >.addSolutionSpace(), frodo2.solutionSpaces.JaCoP.JaCoPproblem< V extends Addable< V > >.addVariable(), frodo2.solutionSpaces.UtilitySolutionSpace< V extends Addable< V >, U extends Addable< U > >.clone(), frodo2.solutionSpaces.JaCoP.JaCoPproblem< V extends Addable< V > >.getJaCoPvars(), frodo2.algorithms.AbstractProblem< V extends Addable< V >, U extends Addable< U > >.getNbrVars(), frodo2.algorithms.AbstractProblem< V extends Addable< V >, U extends Addable< U > >.getOwner(), frodo2.algorithms.Solution< V, U >.getReportedUtil(), frodo2.algorithms.AbstractProblem< V extends Addable< V >, U extends Addable< U > >.getSolutionSpaces(), frodo2.algorithms.Solution< V, U >.getUtility(), frodo2.algorithms.AbstractProblem< V extends Addable< V >, U extends Addable< U > >.maximize, frodo2.solutionSpaces.JaCoP.JaCoPproblem< V extends Addable< V > >.setUtilClass(), frodo2.algorithms.AbstractDCOPsolver< V extends Addable< V >, U extends Addable< U >, S extends Solution< V, U >.solve(), and solver.
Referenced by test_Arithmetic(), test_CumulativeOptional(), test_CumulativeUnary(), test_CumulativeUnaryOptional(), test_DisjointConditional(), test_GCC(), test_Geost(), test_IntVar_int(), test_IntVar_int_IntVar(), test_IntVar_intArray_IntVar_int(), test_IntVar_IntDomain(), test_IntVar_IntVar(), test_IntVar_IntVar_int(), test_IntVar_IntVar_IntVar(), test_IntVar_IntVarArray(), test_IntVar_IntVarArray_IntVar_int(), test_IntVar_PrimitiveConstraint(), test_IntVarArray(), test_IntVarArray_int_int(), test_IntVarArray_int_int_int(), test_IntVarArray_intArray(), test_IntVarArray_intArray_intArray_intArray(), test_IntVarArray_intArray_IntVar(), test_IntVarArray_intArrayArray(), test_IntVarArray_IntervalDomain_int_int_int(), test_IntVarArray_IntervalDomain_IntVar(), test_IntVarArray_IntVar(), test_IntVarArray_IntVar_Decomposed(), test_IntVarArray_IntVar_int(), test_IntVarArray_IntVar_IntVar(), test_IntVarArray_IntVarArray(), test_IntVarArray_IntVarArray_intArray(), test_IntVarArray_IntVarArray_IntVar(), test_IntVarArray_IntVarArray_IntVarArray_IntVar(), test_IntVarArray_IntVarArray_IntVarArray_IntVarArray(), test_IntVarArray_IntVarArray_IntVarArray_IntVarArray_Decomposed(), test_IntVarArray_PrimitiveConstraintArray(), test_IntVarArrayArray(), test_Knapsack(), test_Linear(), test_LinearInt(), test_NetworkFlow(), test_Not(), test_PrimitiveConstraint_IntVar(), test_PrimitiveConstraint_PrimitiveConstraint(), test_PrimitiveConstraint_PrimitiveConstraint_PrimitiveConstraint(), test_Regular(), test_SoftAlldifferent(), test_SoftGCC(), test_Stretch(), test_Sum(), and test_ValuePrecede().

|
static |
References addTests(), org.jacop.constraints.CumulativeCloneable.CumulativeCloneable(), and suite().
Referenced by addTests(), addTests(), addTests(), frodo2.solutionSpaces.JaCoP.tests.AllTestsJaCoP.suite(), and suite().

| void frodo2.solutionSpaces.JaCoP.tests.JaCoPproblemTest< V extends Addable< V > >.test_Arithmetic | ( | ) | throws Exception |
Test method for the Arithmetic constraint.
| Exception | if something goes wrong |
References frodo2.solutionSpaces.JaCoP.JaCoPproblem< V extends Addable< V > >.addDecompConstraint(), newIntVar(), newIntVarArray(), and solve().

| void frodo2.solutionSpaces.JaCoP.tests.JaCoPproblemTest< V extends Addable< V > >.test_CumulativeOptional | ( | ) | throws Exception |
Test method for Constraints of constructor signature (IntVar[], IntVar[], IntVar[], IntVar, IntVar[]).
| Exception | if something goes wrong |
References frodo2.solutionSpaces.JaCoP.JaCoPproblem< V extends Addable< V > >.addConstraint(), newIntVar(), newIntVarArray(), and solve().

| void frodo2.solutionSpaces.JaCoP.tests.JaCoPproblemTest< V extends Addable< V > >.test_CumulativeUnary | ( | ) | throws Exception |
Test method for the CumulativeUnary constraint.
| Exception | if something goes wrong |
References frodo2.solutionSpaces.JaCoP.JaCoPproblem< V extends Addable< V > >.addConstraint(), newIntVar(), newIntVarArray(), and solve().

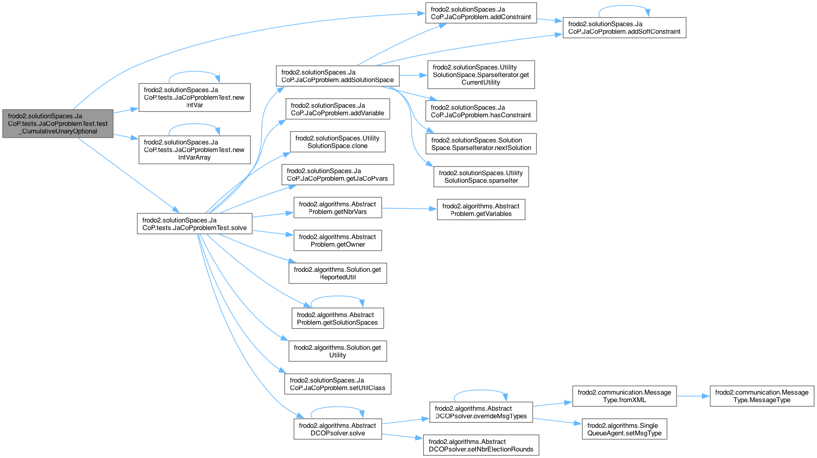
| void frodo2.solutionSpaces.JaCoP.tests.JaCoPproblemTest< V extends Addable< V > >.test_CumulativeUnaryOptional | ( | ) | throws Exception |
Test method for the CumulativeUnaryOptional constraint.
| Exception | if something goes wrong |
References frodo2.solutionSpaces.JaCoP.JaCoPproblem< V extends Addable< V > >.addConstraint(), newIntVar(), newIntVarArray(), and solve().

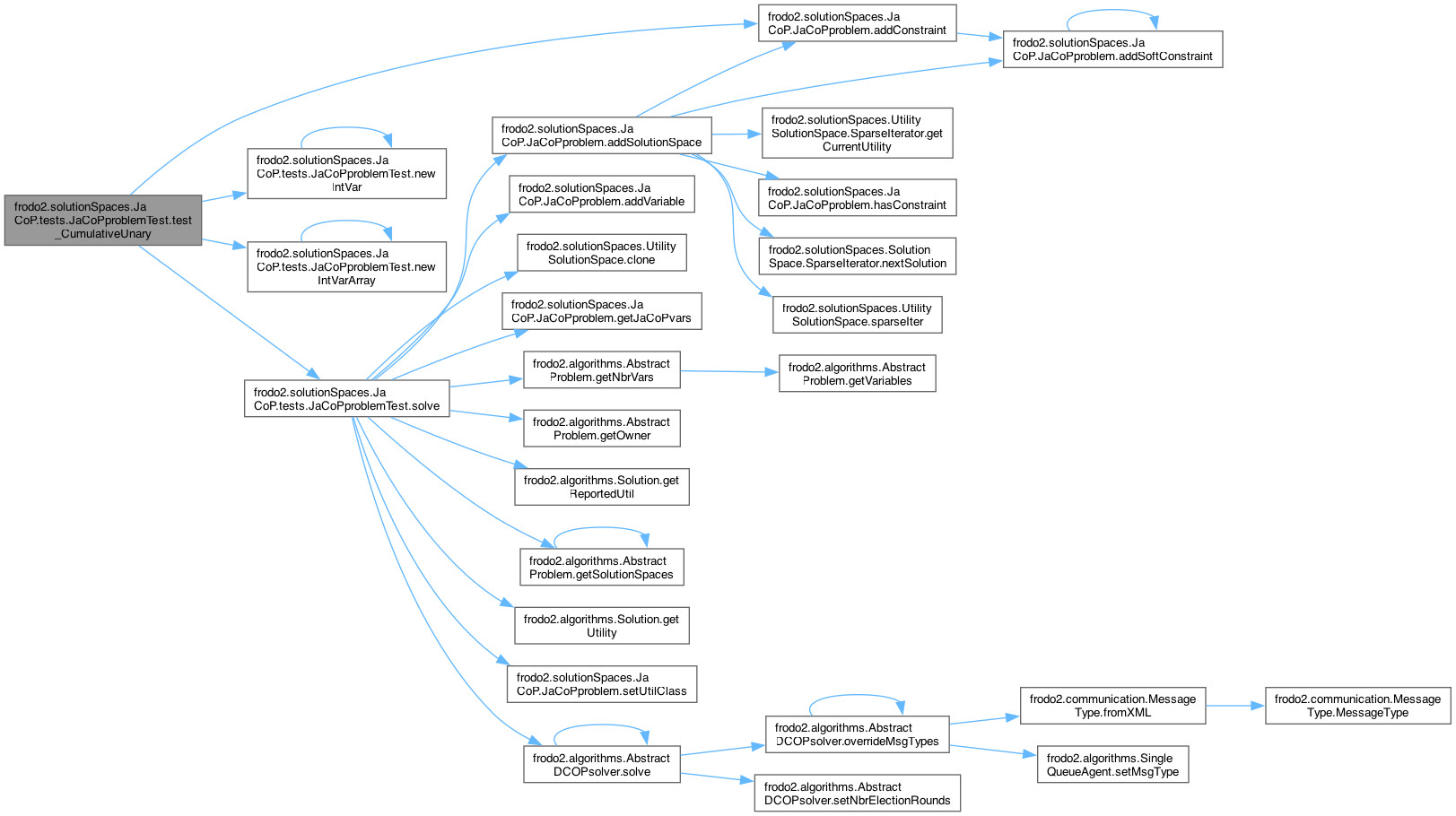
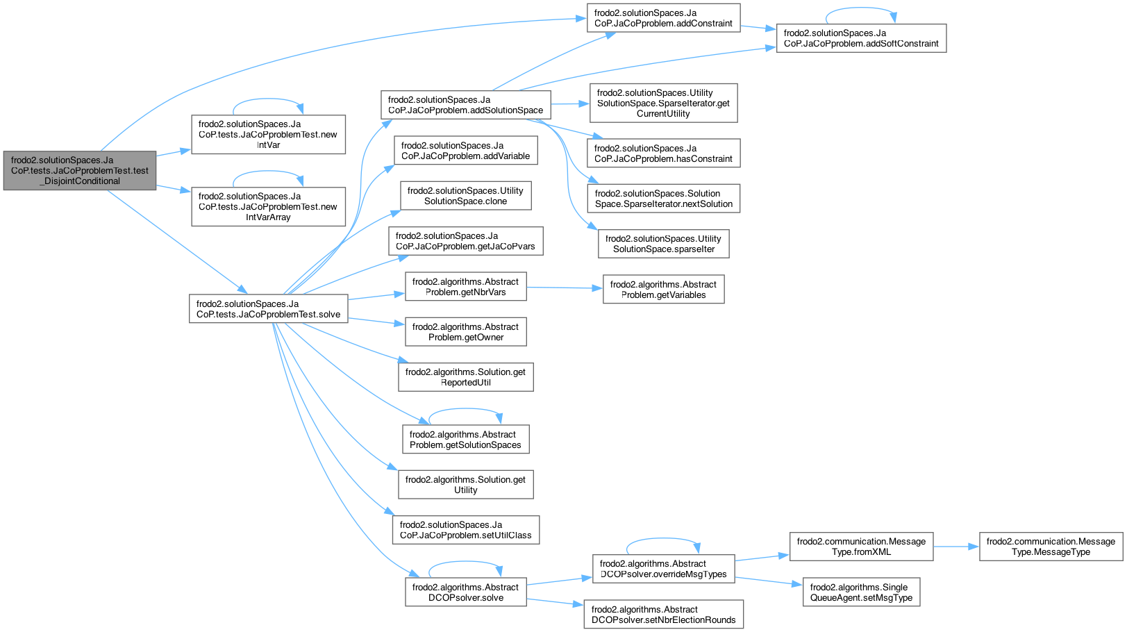
| void frodo2.solutionSpaces.JaCoP.tests.JaCoPproblemTest< V extends Addable< V > >.test_DisjointConditional | ( | ) | throws Exception |
Test method for Constraints of constructor signature (IntVar[], IntVar[], IntVar[], IntVar[], ArrayList<ArrayList<Integer>>, ArrayList<?
extends IntVar>)
| Exception | if something goes wrong |
References frodo2.solutionSpaces.JaCoP.JaCoPproblem< V extends Addable< V > >.addConstraint(), newIntVar(), newIntVarArray(), and solve().

| void frodo2.solutionSpaces.JaCoP.tests.JaCoPproblemTest< V extends Addable< V > >.test_GCC | ( | ) | throws Exception |
Test method for GCC constraints.
| Exception | if something goes wrong |
References frodo2.solutionSpaces.JaCoP.JaCoPproblem< V extends Addable< V > >.addConstraint(), newIntVarArray(), and solve().

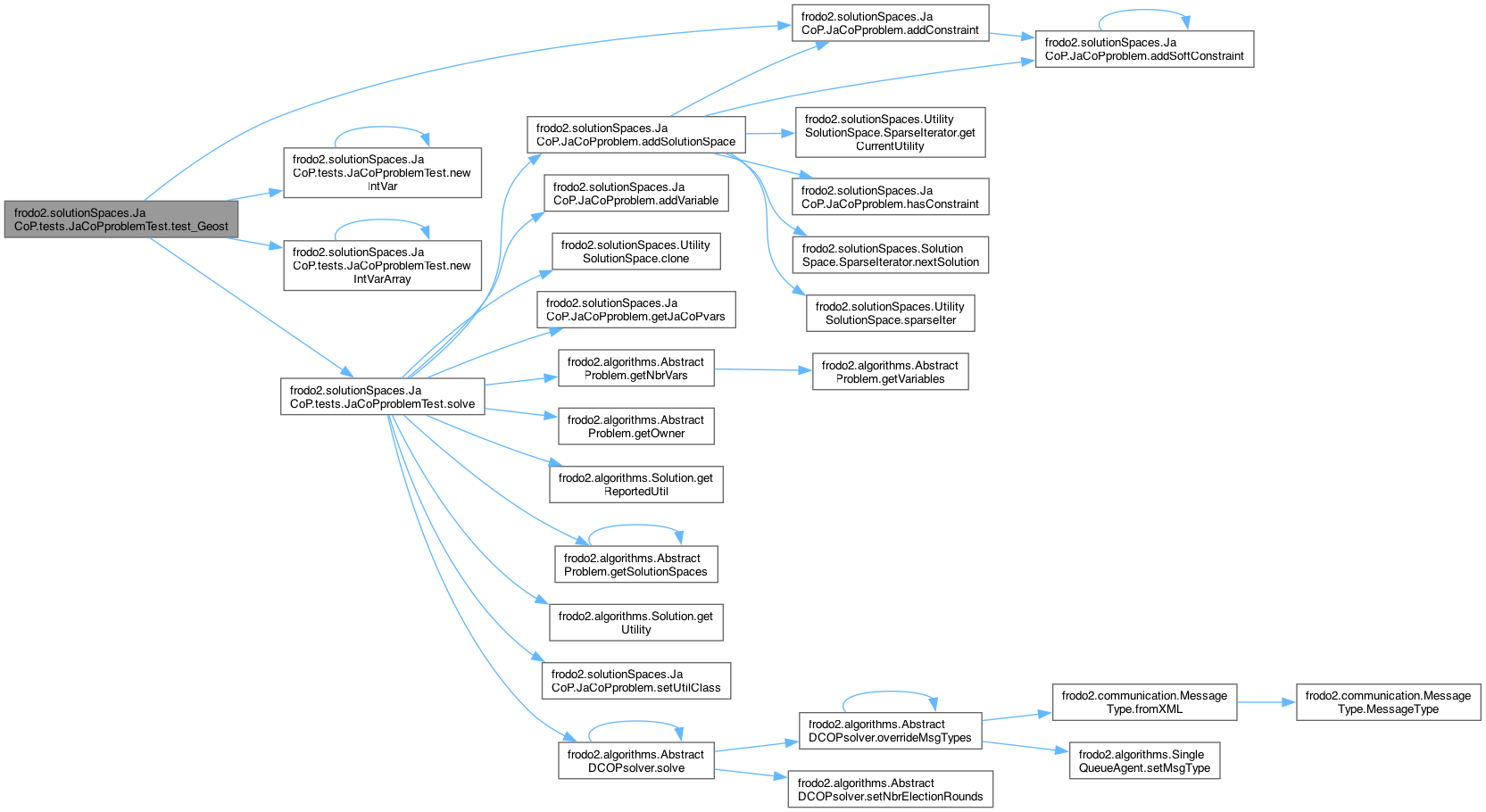
| void frodo2.solutionSpaces.JaCoP.tests.JaCoPproblemTest< V extends Addable< V > >.test_Geost | ( | ) | throws Exception |
Test method for the Geost constraint.
| Exception | if something goes wrong |
References frodo2.solutionSpaces.JaCoP.JaCoPproblem< V extends Addable< V > >.addConstraint(), newIntVar(), newIntVarArray(), and solve().

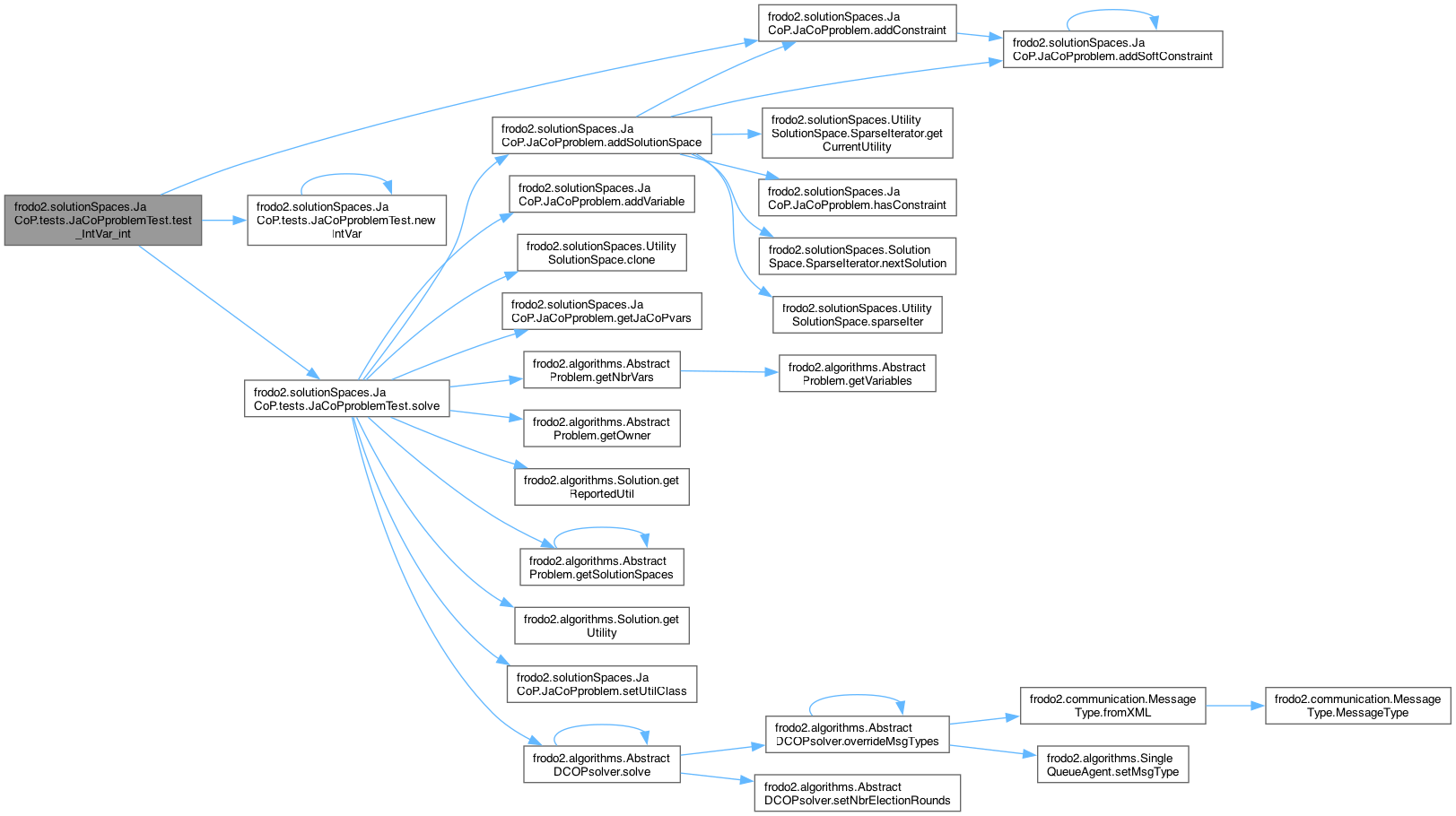
| void frodo2.solutionSpaces.JaCoP.tests.JaCoPproblemTest< V extends Addable< V > >.test_IntVar_int | ( | ) | throws Exception |
Test method for Constraints of constructor signature (IntVar, int).
| Exception | if something goes wrong |
References frodo2.solutionSpaces.JaCoP.JaCoPproblem< V extends Addable< V > >.addConstraint(), newIntVar(), and solve().

| void frodo2.solutionSpaces.JaCoP.tests.JaCoPproblemTest< V extends Addable< V > >.test_IntVar_int_IntVar | ( | ) | throws Exception |
Test method for Constraints of constructor signature (IntVar, int, IntVar).
| Exception | if something goes wrong |
References frodo2.solutionSpaces.JaCoP.JaCoPproblem< V extends Addable< V > >.addConstraint(), newIntVar(), and solve().

| void frodo2.solutionSpaces.JaCoP.tests.JaCoPproblemTest< V extends Addable< V > >.test_IntVar_intArray_IntVar_int | ( | ) | throws Exception |
Test method for Constraints of constructor signature (IntVar, int[], IntVar, int).
| Exception | if something goes wrong |
References frodo2.solutionSpaces.JaCoP.JaCoPproblem< V extends Addable< V > >.addConstraint(), newIntVar(), and solve().

| void frodo2.solutionSpaces.JaCoP.tests.JaCoPproblemTest< V extends Addable< V > >.test_IntVar_IntDomain | ( | ) | throws Exception |
Test method for Constraints of constructor signature (IntVar, IntDomain).
| Exception | if something goes wrong |
References frodo2.solutionSpaces.JaCoP.JaCoPproblem< V extends Addable< V > >.addConstraint(), newIntVar(), and solve().

| void frodo2.solutionSpaces.JaCoP.tests.JaCoPproblemTest< V extends Addable< V > >.test_IntVar_IntVar | ( | ) | throws Exception |
Test method for Constraints of constructor signature (IntVar, IntVar).
| Exception | if something goes wrong |
References frodo2.solutionSpaces.JaCoP.JaCoPproblem< V extends Addable< V > >.addConstraint(), newIntVar(), and solve().

| void frodo2.solutionSpaces.JaCoP.tests.JaCoPproblemTest< V extends Addable< V > >.test_IntVar_IntVar_int | ( | ) | throws Exception |
Test method for Constraints of constructor signature (IntVar, IntVar, int).
| Exception | if something goes wrong |
References frodo2.solutionSpaces.JaCoP.JaCoPproblem< V extends Addable< V > >.addConstraint(), newIntVar(), and solve().

| void frodo2.solutionSpaces.JaCoP.tests.JaCoPproblemTest< V extends Addable< V > >.test_IntVar_IntVar_IntVar | ( | ) | throws Exception |
Test method for Constraints of constructor signature (IntVar, IntVar, IntVar).
| Exception | if something goes wrong |
References frodo2.solutionSpaces.JaCoP.JaCoPproblem< V extends Addable< V > >.addConstraint(), newIntVar(), and solve().

| void frodo2.solutionSpaces.JaCoP.tests.JaCoPproblemTest< V extends Addable< V > >.test_IntVar_IntVarArray | ( | ) | throws Exception |
Test method for Constraints of constructor signature (IntVar, IntVar[]).
| Exception | if something goes wrong |
References frodo2.solutionSpaces.JaCoP.JaCoPproblem< V extends Addable< V > >.addConstraint(), newIntVar(), newIntVarArray(), and solve().

| void frodo2.solutionSpaces.JaCoP.tests.JaCoPproblemTest< V extends Addable< V > >.test_IntVar_IntVarArray_IntVar_int | ( | ) | throws Exception |
Test method for Constraints of constructor signature (IntVar, IntVar[], IntVar, int).
| Exception | if something goes wrong |
References frodo2.solutionSpaces.JaCoP.JaCoPproblem< V extends Addable< V > >.addConstraint(), newIntVar(), newIntVarArray(), and solve().

| void frodo2.solutionSpaces.JaCoP.tests.JaCoPproblemTest< V extends Addable< V > >.test_IntVar_PrimitiveConstraint | ( | ) | throws Exception |
Test method for constraints with constructor signature (IntVar, PrimitiveConstraint).
| Exception | if something goes wrong |
References frodo2.solutionSpaces.JaCoP.JaCoPproblem< V extends Addable< V > >.addConstraint(), newIntVar(), and solve().

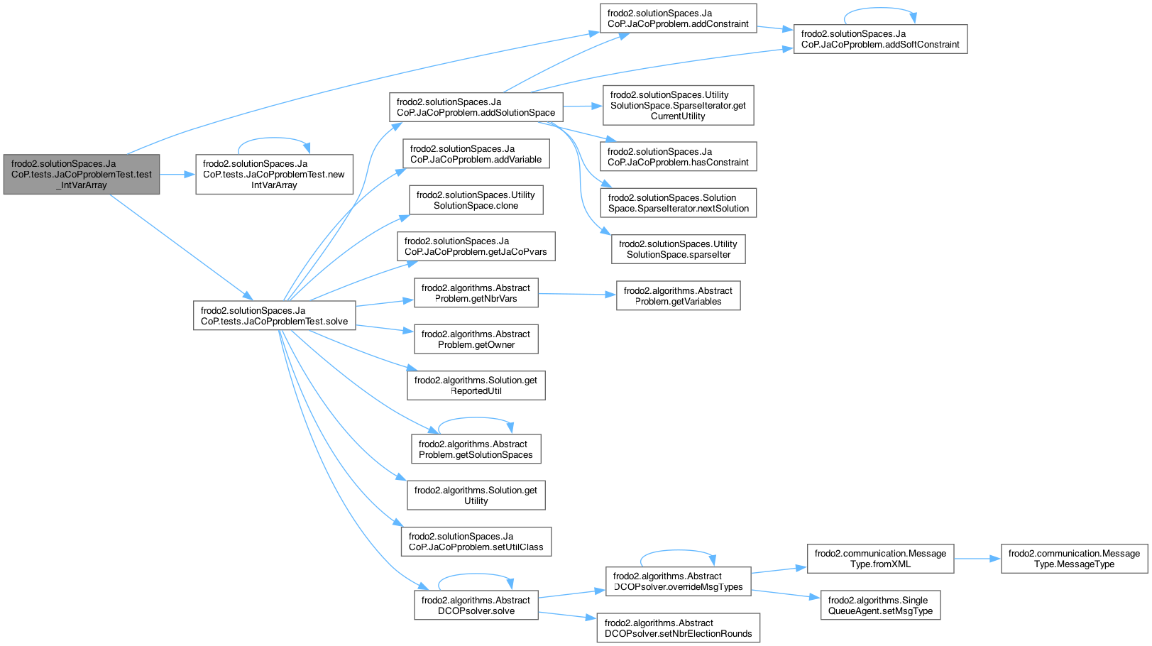
| void frodo2.solutionSpaces.JaCoP.tests.JaCoPproblemTest< V extends Addable< V > >.test_IntVarArray | ( | ) | throws Exception |
Test method for Constraints of constructor signature (IntVar[]).
| Exception | if something goes wrong |
References frodo2.solutionSpaces.JaCoP.JaCoPproblem< V extends Addable< V > >.addConstraint(), newIntVarArray(), and solve().

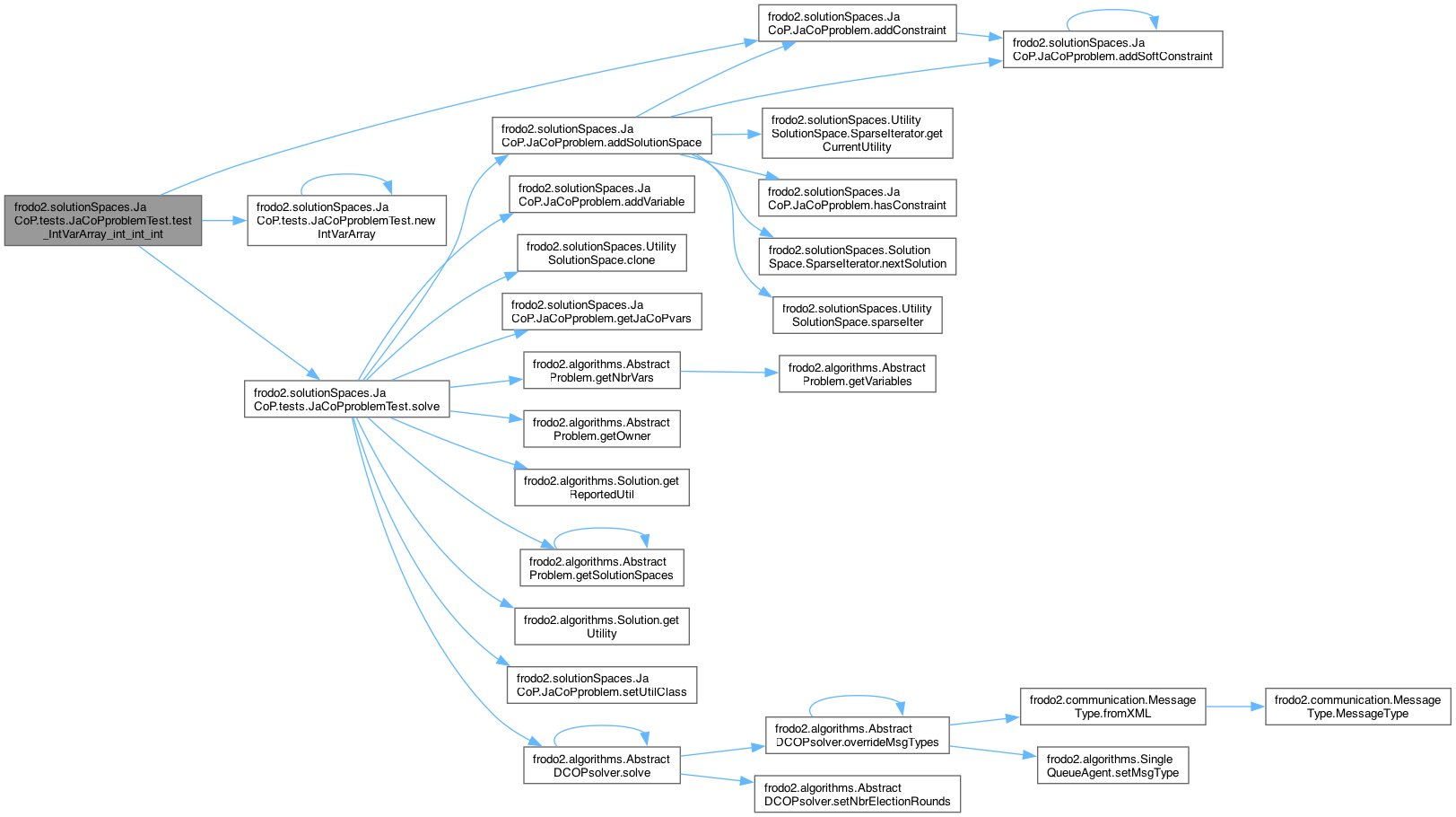
| void frodo2.solutionSpaces.JaCoP.tests.JaCoPproblemTest< V extends Addable< V > >.test_IntVarArray_int_int | ( | ) | throws Exception |
Test method for Constraints of constructor signature (IntVar[], int, int).
| Exception | if something goes wrong |
References frodo2.solutionSpaces.JaCoP.JaCoPproblem< V extends Addable< V > >.addConstraint(), newIntVarArray(), and solve().

| void frodo2.solutionSpaces.JaCoP.tests.JaCoPproblemTest< V extends Addable< V > >.test_IntVarArray_int_int_int | ( | ) | throws Exception |
Test method for Constraints of constructor signature (IntVar[], int, int, int).
| Exception | if something goes wrong |
References frodo2.solutionSpaces.JaCoP.JaCoPproblem< V extends Addable< V > >.addConstraint(), newIntVarArray(), and solve().

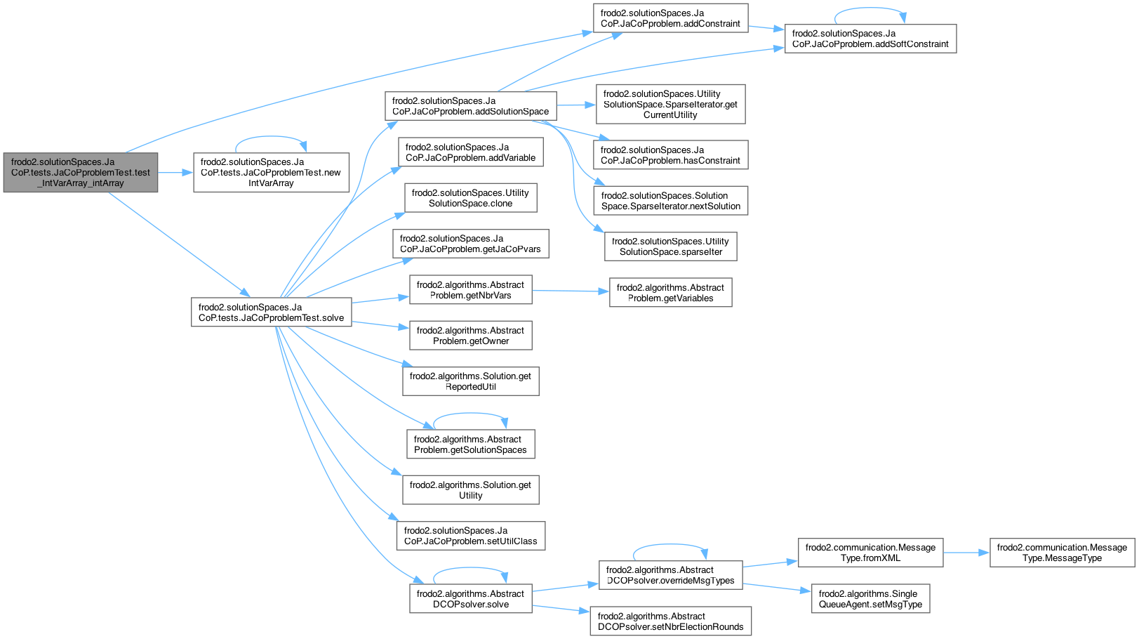
| void frodo2.solutionSpaces.JaCoP.tests.JaCoPproblemTest< V extends Addable< V > >.test_IntVarArray_intArray | ( | ) | throws Exception |
Test method for Constraints of constructor signature (IntVar[], int[]).
| Exception | if something goes wrong |
References frodo2.solutionSpaces.JaCoP.JaCoPproblem< V extends Addable< V > >.addConstraint(), newIntVarArray(), and solve().

| void frodo2.solutionSpaces.JaCoP.tests.JaCoPproblemTest< V extends Addable< V > >.test_IntVarArray_intArray_intArray_intArray | ( | ) | throws Exception |
Test method for Constraints of constructor signature (IntVar[], int[], int[], int[]).
| Exception | if something goes wrong |
References frodo2.solutionSpaces.JaCoP.JaCoPproblem< V extends Addable< V > >.addConstraint(), newIntVarArray(), and solve().

| void frodo2.solutionSpaces.JaCoP.tests.JaCoPproblemTest< V extends Addable< V > >.test_IntVarArray_intArray_IntVar | ( | ) | throws Exception |
Test method for Constraints of constructor signature (IntVar[], int[], IntVar).
| Exception | if something goes wrong |
References frodo2.solutionSpaces.JaCoP.JaCoPproblem< V extends Addable< V > >.addConstraint(), newIntVar(), newIntVarArray(), and solve().

| void frodo2.solutionSpaces.JaCoP.tests.JaCoPproblemTest< V extends Addable< V > >.test_IntVarArray_intArrayArray | ( | ) | throws Exception |
Test method for Constraints of constructor signature (IntVar[], int[][]).
| Exception | if something goes wrong |
References frodo2.solutionSpaces.JaCoP.JaCoPproblem< V extends Addable< V > >.addConstraint(), newIntVarArray(), and solve().

| void frodo2.solutionSpaces.JaCoP.tests.JaCoPproblemTest< V extends Addable< V > >.test_IntVarArray_IntervalDomain_int_int_int | ( | ) | throws Exception |
Test method for DecomposedConstraint of constructor signature (IntVar[], IntervalDomain, int, int, int).
| Exception | if something goes wrong |
References frodo2.solutionSpaces.JaCoP.JaCoPproblem< V extends Addable< V > >.addDecompConstraint(), newIntVarArray(), and solve().

| void frodo2.solutionSpaces.JaCoP.tests.JaCoPproblemTest< V extends Addable< V > >.test_IntVarArray_IntervalDomain_IntVar | ( | ) | throws Exception |
Test method for Constraints of constructor signature (IntVar[], IntervalDomain, IntVar).
| Exception | if something goes wrong |
References frodo2.solutionSpaces.JaCoP.JaCoPproblem< V extends Addable< V > >.addConstraint(), newIntVar(), newIntVarArray(), and solve().

| void frodo2.solutionSpaces.JaCoP.tests.JaCoPproblemTest< V extends Addable< V > >.test_IntVarArray_IntVar | ( | ) | throws Exception |
Test method for Constraints of constructor signature (IntVar[], IntVar).
| Exception | if something goes wrong |
References frodo2.solutionSpaces.JaCoP.JaCoPproblem< V extends Addable< V > >.addConstraint(), newIntVar(), newIntVarArray(), and solve().

| void frodo2.solutionSpaces.JaCoP.tests.JaCoPproblemTest< V extends Addable< V > >.test_IntVarArray_IntVar_Decomposed | ( | ) | throws Exception |
Test method for DecomposedConstraints of constructor signature (IntVar[], IntVar).
| Exception | if something goes wrong |
References frodo2.solutionSpaces.JaCoP.JaCoPproblem< V extends Addable< V > >.addDecompConstraint(), newIntVar(), newIntVarArray(), and solve().

| void frodo2.solutionSpaces.JaCoP.tests.JaCoPproblemTest< V extends Addable< V > >.test_IntVarArray_IntVar_int | ( | ) | throws Exception |
Test method for Constraints of constructor signature (IntVar[], IntVar, int).
| Exception | if something goes wrong |
References frodo2.solutionSpaces.JaCoP.JaCoPproblem< V extends Addable< V > >.addConstraint(), newIntVar(), newIntVarArray(), and solve().

| void frodo2.solutionSpaces.JaCoP.tests.JaCoPproblemTest< V extends Addable< V > >.test_IntVarArray_IntVar_IntVar | ( | ) | throws Exception |
Test method for Constraints of constructor signature (IntVar[], IntVar, IntVar).
| Exception | if something goes wrong |
References frodo2.solutionSpaces.JaCoP.JaCoPproblem< V extends Addable< V > >.addConstraint(), newIntVar(), newIntVarArray(), and solve().

| void frodo2.solutionSpaces.JaCoP.tests.JaCoPproblemTest< V extends Addable< V > >.test_IntVarArray_IntVarArray | ( | ) | throws Exception |
Test method for constraints wiht signature (IntVar[], IntVar[]).
| Exception | if something goes wrong |
References frodo2.solutionSpaces.JaCoP.JaCoPproblem< V extends Addable< V > >.addConstraint(), newIntVarArray(), and solve().

| void frodo2.solutionSpaces.JaCoP.tests.JaCoPproblemTest< V extends Addable< V > >.test_IntVarArray_IntVarArray_intArray | ( | ) | throws Exception |
Test method for Constraints of constructor signature (IntVar[], IntVar[], int[]).
| Exception | if something goes wrong |
References frodo2.solutionSpaces.JaCoP.JaCoPproblem< V extends Addable< V > >.addConstraint(), newIntVarArray(), and solve().

| void frodo2.solutionSpaces.JaCoP.tests.JaCoPproblemTest< V extends Addable< V > >.test_IntVarArray_IntVarArray_IntVar | ( | ) | throws Exception |
Test method for Constraints of constructor signature (IntVar[], IntVar[], IntVar).
| Exception | if something goes wrong |
References frodo2.solutionSpaces.JaCoP.JaCoPproblem< V extends Addable< V > >.addConstraint(), newIntVar(), newIntVarArray(), and solve().

| void frodo2.solutionSpaces.JaCoP.tests.JaCoPproblemTest< V extends Addable< V > >.test_IntVarArray_IntVarArray_IntVarArray_IntVar | ( | ) | throws Exception |
Test method for Constraints of constructor signature (IntVar[], IntVar[], IntVar[], IntVar).
| Exception | if something goes wrong |
References frodo2.solutionSpaces.JaCoP.JaCoPproblem< V extends Addable< V > >.addConstraint(), newIntVar(), newIntVarArray(), and solve().

| void frodo2.solutionSpaces.JaCoP.tests.JaCoPproblemTest< V extends Addable< V > >.test_IntVarArray_IntVarArray_IntVarArray_IntVarArray | ( | ) | throws Exception |
Test method for Constraints of constructor signature (IntVar[], IntVar[], IntVar[], IntVar[]).
| Exception | if something goes wrong |
References frodo2.solutionSpaces.JaCoP.JaCoPproblem< V extends Addable< V > >.addConstraint(), newIntVarArray(), and solve().

| void frodo2.solutionSpaces.JaCoP.tests.JaCoPproblemTest< V extends Addable< V > >.test_IntVarArray_IntVarArray_IntVarArray_IntVarArray_Decomposed | ( | ) | throws Exception |
Test method for DecomposedConstraints of constructor signature (IntVar[], IntVar[], IntVar[], IntVar[]).
| Exception | if something goes wrong |
References frodo2.solutionSpaces.JaCoP.JaCoPproblem< V extends Addable< V > >.addDecompConstraint(), newIntVarArray(), and solve().

| void frodo2.solutionSpaces.JaCoP.tests.JaCoPproblemTest< V extends Addable< V > >.test_IntVarArray_PrimitiveConstraintArray | ( | ) | throws Exception |
Test method for constraints with constructor signature (IntVar[], PrimitiveConstraint[]).
| Exception | if something goes wrong |
References frodo2.solutionSpaces.JaCoP.JaCoPproblem< V extends Addable< V > >.addConstraint(), and solve().

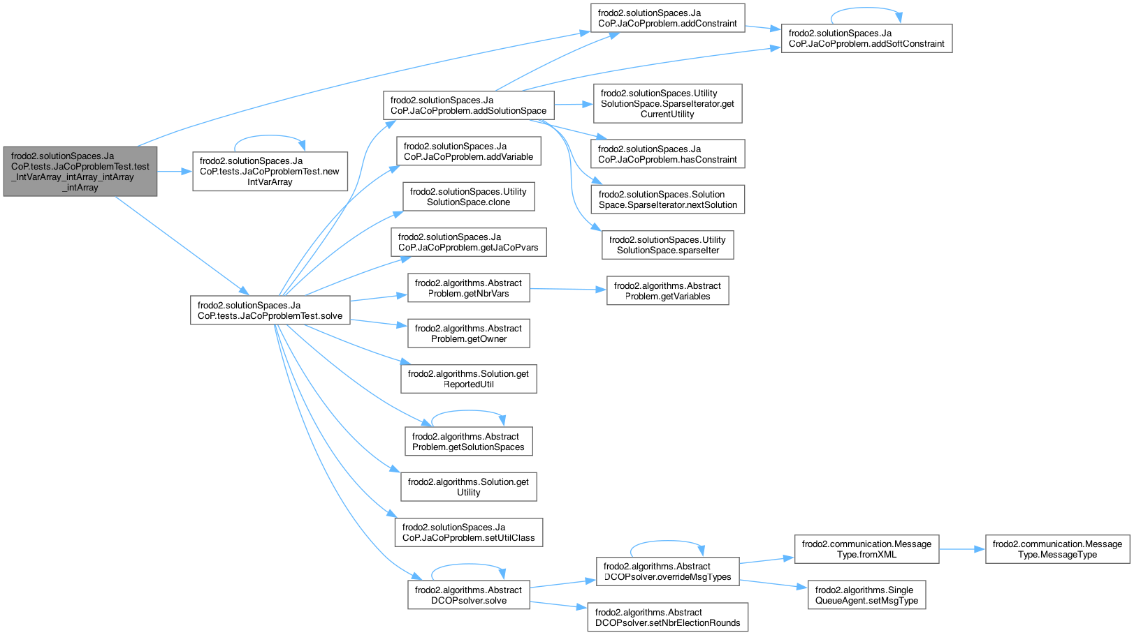
| void frodo2.solutionSpaces.JaCoP.tests.JaCoPproblemTest< V extends Addable< V > >.test_IntVarArrayArray | ( | ) | throws Exception |
Test method for DecomposedConstraints of constructor signature (IntVar[][]).
| Exception | if something goes wrong |
References frodo2.solutionSpaces.JaCoP.JaCoPproblem< V extends Addable< V > >.addDecompConstraint(), newIntVarArray(), and solve().

| void frodo2.solutionSpaces.JaCoP.tests.JaCoPproblemTest< V extends Addable< V > >.test_Knapsack | ( | ) | throws Exception |
Test method for the Knapsack constraint.
| Exception | if something goes wrong |
References frodo2.solutionSpaces.JaCoP.JaCoPproblem< V extends Addable< V > >.addSoftConstraint(), newIntVar(), newIntVarArray(), and solve().

| void frodo2.solutionSpaces.JaCoP.tests.JaCoPproblemTest< V extends Addable< V > >.test_Linear | ( | ) | throws Exception |
Test method for the Linear constraint.
| Exception | if something goes wrong |
References frodo2.solutionSpaces.JaCoP.JaCoPproblem< V extends Addable< V > >.addConstraint(), newIntVarArray(), and solve().

| void frodo2.solutionSpaces.JaCoP.tests.JaCoPproblemTest< V extends Addable< V > >.test_LinearInt | ( | ) | throws Exception |
Test method for the LinearInt constraints.
| Exception | if something goes wrong |
References frodo2.solutionSpaces.JaCoP.JaCoPproblem< V extends Addable< V > >.addConstraint(), newIntVarArray(), and solve().

| void frodo2.solutionSpaces.JaCoP.tests.JaCoPproblemTest< V extends Addable< V > >.test_NetworkFlow | ( | ) | throws Exception |
Test method for NetworkFlow Constraints.
| Exception | if something goes wrong |
References frodo2.solutionSpaces.JaCoP.JaCoPproblem< V extends Addable< V > >.addSoftConstraint(), newIntVar(), and solve().

| void frodo2.solutionSpaces.JaCoP.tests.JaCoPproblemTest< V extends Addable< V > >.test_Not | ( | ) | throws Exception |
Test method for the Not constraint.
| Exception | if something goes wrong |
References frodo2.solutionSpaces.JaCoP.JaCoPproblem< V extends Addable< V > >.addConstraint(), newIntVar(), and solve().

| void frodo2.solutionSpaces.JaCoP.tests.JaCoPproblemTest< V extends Addable< V > >.test_PrimitiveConstraint_IntVar | ( | ) | throws Exception |
Test method for constraints with constructor signature (PrimitiveConstraint, IntVar).
| Exception | if something goes wrong |
References frodo2.solutionSpaces.JaCoP.JaCoPproblem< V extends Addable< V > >.addConstraint(), newIntVar(), and solve().

| void frodo2.solutionSpaces.JaCoP.tests.JaCoPproblemTest< V extends Addable< V > >.test_PrimitiveConstraint_PrimitiveConstraint | ( | ) | throws Exception |
Test method for constraints with constructor signature (PrimitiveConstraint, PrimitiveConstraint).
| Exception | if something goes wrong |
References frodo2.solutionSpaces.JaCoP.JaCoPproblem< V extends Addable< V > >.addConstraint(), newIntVar(), and solve().

| void frodo2.solutionSpaces.JaCoP.tests.JaCoPproblemTest< V extends Addable< V > >.test_PrimitiveConstraint_PrimitiveConstraint_PrimitiveConstraint | ( | ) | throws Exception |
Test method for constraints with constructor signature (PrimitiveConstraint, PrimitiveConstraint, PrimitiveConstraint).
| Exception | if something goes wrong |
References frodo2.solutionSpaces.JaCoP.JaCoPproblem< V extends Addable< V > >.addConstraint(), newIntVar(), and solve().

| void frodo2.solutionSpaces.JaCoP.tests.JaCoPproblemTest< V extends Addable< V > >.test_Regular | ( | ) | throws Exception |
Test method for the Regular constraint.
| Exception | if something goes wrong |
References frodo2.solutionSpaces.JaCoP.JaCoPproblem< V extends Addable< V > >.addConstraint(), newIntVarArray(), and solve().

| void frodo2.solutionSpaces.JaCoP.tests.JaCoPproblemTest< V extends Addable< V > >.test_SoftAlldifferent | ( | ) | throws Exception |
Test method for the SoftAlldifferent DecomposedConstraint.
| Exception | if something goes wrong |
References frodo2.solutionSpaces.JaCoP.JaCoPproblem< V extends Addable< V > >.addSoftDecompConstraint(), newIntVar(), newIntVarArray(), and solve().

| void frodo2.solutionSpaces.JaCoP.tests.JaCoPproblemTest< V extends Addable< V > >.test_SoftGCC | ( | ) | throws Exception |
Test method for Constraints of constructor signature (IntVar[], IntVar[], IntVar[], IntVar, ViolationMeasure).
| Exception | if something goes wrong |
References frodo2.solutionSpaces.JaCoP.JaCoPproblem< V extends Addable< V > >.addSoftDecompConstraint(), newIntVar(), newIntVarArray(), and solve().

| void frodo2.solutionSpaces.JaCoP.tests.JaCoPproblemTest< V extends Addable< V > >.test_Stretch | ( | ) | throws Exception |
Test method for DecomposedConstraints of constructor signature (int[], int[], int[], IntVar[]).
| Exception | if something goes wrong |
References frodo2.solutionSpaces.JaCoP.JaCoPproblem< V extends Addable< V > >.addDecompConstraint(), newIntVarArray(), and solve().

| void frodo2.solutionSpaces.JaCoP.tests.JaCoPproblemTest< V extends Addable< V > >.test_Sum | ( | ) | throws Exception |
Test method for the SumInt and SumBool constraints.
| Exception | if something goes wrong |
References frodo2.solutionSpaces.JaCoP.JaCoPproblem< V extends Addable< V > >.addConstraint(), newIntVar(), newIntVarArray(), and solve().

| void frodo2.solutionSpaces.JaCoP.tests.JaCoPproblemTest< V extends Addable< V > >.test_ValuePrecede | ( | ) | throws Exception |
Test method for the ValuePreced constraint.
| Exception | if something goes wrong |
References frodo2.solutionSpaces.JaCoP.JaCoPproblem< V extends Addable< V > >.addConstraint(), newIntVarArray(), and solve().

|
private |
Whether the algorithm is complete and should be tested for optimality.
Referenced by JaCoPproblemTest().
|
private |
The class of the constraint.
|
private |
The name of the constraint class.
|
private |
The maximum variable domain assignment.
Referenced by addTests(), addTests(), JaCoPproblemTest(), newIntVar(), and newIntVarArray().
|
private |
Whether to test on a maximization or a minimization problem.
Referenced by addTests(), addTests(), addTests(), and JaCoPproblemTest().
|
private |
The minimum variable domain assignment.
Referenced by addTests(), addTests(), JaCoPproblemTest(), newIntVar(), and newIntVarArray().
|
private |
Whether each constraint should be owned by a specific agent (MPC mode).
Referenced by JaCoPproblemTest().
|
private |
The DCOP problem instance.
|
private |
Whether the variables in the problem should be public.
Referenced by JaCoPproblemTest().
|
private |
The solver.
Referenced by JaCoPproblemTest(), and solve().
|
private |
The JaCoP store used to define the variables.
|
private |
The class used for valuations.
Referenced by JaCoPproblemTest().
|
private |
Used to name variables.